作者 | GaryMa 吴说区块链
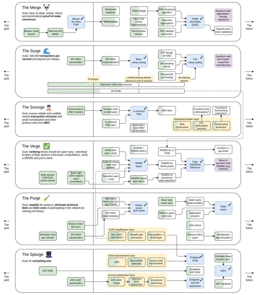
今日,Vitalik 发布了以太坊的最新路线图,在此前的五大关键路线的基础上,新增了以解决交易审查和 MEV 风险为中心的关键路线 The Scourge。至此,以太坊未来的发展进化将主要分为六大关键路线,分別是:The Merge、The Surge、The Scourge、The Verge、The Purge、The Splurge。值得注意的是,这六大关键路线是同时推进的。下面,我们也根据这最新的路线图表,简单描述一下各个关键路线。

The Merge
该路线的主要目标是构建去中心化、健壮简洁的 PoS 共识机制。以太坊目前已经成功切换为 PoS,接下来主要是针对网络验证者安全以及零星功能的修修补补:
● 信标链取款功能的激活:目前已经作为 EIP-4895 的主要内容,准备于上海升级时部署,至于具体实施时间,在最新以太坊核心开发者会议上,开发者们只能模糊地估计数月内。
● Distributed Validators(DV):分布式验证者技术,旨在将以太坊验证者的工作分布到一组分布式节点中的技术,与目前在一台机器上运行验证者客户单的传统技术相比,更加能够提高安全性、在线弹性等,具体可见 DV 技术规范。
● Single Secret Leader Election(SSLE):单一秘密领导者选举,目前信标链采用的是 Single Leader Election,即每个 Slot 所选出的提议者会提前公开,使他们容易受到 DoS 攻击。通过将这一过程加密隐藏,只有提议者知道自己的身份,能够有效缓解潜在风险。
● Single Slot Finality(SSF):单 Slot 最终性,当前以太坊区块需要 64 到 95 个 slot(约 15 分钟)才能实现最终确定性,不过 Vitalik 认为有充分的理由把最终确定性时间缩短为一个 slot,从而实现更好的用户体验,具体可见 SSF。
The Surge
该路线的主要目标是推动以 Rollup 为中心的扩容,实现每秒 10 万的 TPS,主要分为两个阶段:
● 实现 Rollup 的初步扩容:EIP4844 向以太坊引入一种新的交易类型,这种交易类型携带短暂存在的 blob 数据,将使得 rollup 的开销降低 10-100 倍,同时结合初步的 OP Rollup 欺诈证明以及 ZK-EVMs 的辅助,实现初步扩容。
● 实现 Rollup 的完全扩容:在前者基础优化完善的同时,重点着手数据可用性 DA 方面的优化,如数据可用性抽样的客户端、P2P 设计等。
The Scourge
该路线的主要目标是确保可靠可信中立的交易纳入区块,避免网络出现中心化以及 MEV 相关风险等,而这其中的关键里程碑是在协议层面实现区块提议者与构建者分离,即 Proposer-Builder Separation/PBS。
在 PBS 的设计中,区块提议者负责从内存池中收入交易,并创建一个包含区块交易信息的列表 crList 传递给区块构建者们。区块构建者们以最大化 MEV 为目的对 crList 中的交易进行重新排序并构建区块,然后再向区块提议者提交他们的出价,而区块提议者就会选择出价最高者为有效的区块。
在实现 PBS 之后,进一步的还有以太坊开发者提出的 Smoothing MEV 方案,旨在减少每个验证者之间捕获的 MEV 的差距,最终目标是使每个验证者的奖励分布尽可能接近均匀,从而保证协议共识的稳定,同时还考虑潜在的 MEV 销毁可能。
The Verge
该路线的主要目标是降低验证区块的门槛,包含两个关键里程碑检查点:
● Verkle Trees:围绕 Verkle 树设计对 Merkle 树进行优化,使得验证者无需存储所有状态也能参与由交易验证成为可能。
● Fully SNARKed:将 SNARK 全面引入到以太坊协议,如 EVM、Verkle 证明以及共识状态转换等,即使到了量子计算时代,也可切换到量子安全的 STARKs。
The Purge
该路线的主要目标是简化以太坊协议,消除技术债务,通过清除历史数据,限制验证者参与网络的成本,减少节点的存储需求,甚至不再需要存储全节点数据,从而提高节点效率,间接提升 TPS。这其中主要包含两大关键里程碑检查点 History Expiry 和 State Expiry,鉴于该路线偏技术向,暂且按下不表。
The Splurge
该路线主要是一些零碎的优化修复,如账户抽象、EVM 优化以及随机数方案 VDF 等。
相关链接
DV:
https://github.com/ethereum/distributed-validator-specs
SSF:
Smoothing MEV:
https://ethresear.ch/t/committee-driven-mev-smoothing/10408
Verkle Trees:
https://vitalik.ca/general/2021/06/18/verkle.html


