原文标题:Flow: The Normie Blockchain
原文作者:A16z顾问,Not Boring 资本创始人 Packy McCormick
朋友们,周一快乐!
我最喜欢写看似所有人有统一共识 …但结果证明是完全错误的东西。而这正是今天这篇文章要写的内容。
Flow链,这个由Dapper Labs最先开发的区块链,被许多加密世界的人诟病称过于中心化或公司化。尽管最初确实如此,但后续的发展以及背后的动向却更加复杂,也引人入胜。Dapper正在打造的,是一个最大程度上去中心化的平台,可以支持十亿级别的用户在链上创造复杂的世界,哪怕说要实现这一点意味着Flow链需要事先做好一些艰难的取舍。
本文是一篇对Flow链深度挖掘的付费撰写文章。和Solana以及Braintrust一样,我认为大家对Flow链的兴趣足够广泛,值得一篇周一长文。尽管本文是付费撰写,文中的观点都是真实的-不存在完美的区块链;一切都是针对目标用户和使用场景做出正确的取舍。未来是多链的。
此外,如果不是确实为之着迷,我是无法写出14000字之多的-他们付的费用只够写一半不到的!读者可以点击此处了解我是如何选择和撰写付费深度稿件的。
免责声明:本文并非投资建议。我个人持有少量的FLOW。我的惯例是,只为那些我个人会投资的公司或资产撰写深度稿件-尽管如此,本文仅供娱乐和教育之用。如果读者观察过我过去几个月的资产组合,就会知道如果仅凭我写了某个资产就进行投资的话,结果一定令人懊恼。此外,本文存在明显的利益冲突。因此,如果要投资,请务必自行研究。
让我们开启Flow链之旅吧。
Flow: 渐进式去中心化的主流区块链
TL;DR
本文是Not Boring有史以来最长的一篇,因为我们先快速做个总结:
- 加密猫和NBA Top Shot背后的团队 Dapper Labs开发了Flow链,旨在解决以太坊的扩容问题,并支持开放世界。
- 加密界往往认为Flow中心化程度过高,而不予认可。
- Flow希望接入下一个十亿用户,而非竞争原生加密用户。
- 它押注用时间来解决去中心化、安全性和可扩展性之不可能三角。
- 自2020年下半年上线以来,它在各个维度都逐渐去中心化。
- 收购Brud后,它将获得DAO能力,并加大对年轻人的投入。
- Flow生态正逐渐崛起,这个夏天将华丽转身。
- Flow要打造最具活力的Web3生态。
物理属性加上数字权力
加密世界给了数字资产物理属性,兼具数字权力。
- 比特币相当于黄金,但是储存和转移起来更为方便。
- DeFi相当于金融体系,但是去除了媒介,并添加了可编程性与可组合性。
- NFT类似于实体物品,但是存储成本更低,且拥有可编程性与可组合性。
- DAO类似于有限责任公司,但是更灵活、迅速,兼具利益攸关方的所有权和控制权。
在最近的几篇文章中,我解释了为什么加密技术相当于回归根本。在DAO的DAO一文中,我写到,“我认为利益攸关方所有权是事物的自然状态,只是我们到目前为止还没有必要的技术或模型来协调如此广泛分布的治理和所有权。” 我为自己提出这样的对比而自鸣得意。
事实证明我的认识比Roham Gharegozlou晚了数年。2018年12月,这位Dapper Labs的CEO发表了一个TED演讲,标题为:生命是非同质化的:所有权、资产和我们的进化。
在演讲中过,他历述所有权、藏品和货币的历史,以强调在人类历史的宏大叙事中,NFT(非同质化代币)的地位。他甚至用到了乐高积木来描述可组合性这一概念,这一比喻直到很久之后才成为默认的概念。在演讲的最后,他提出:
区块链正在打造一个数字资产和开源软件的世界,这个世界和物体世界一样真实且永续,它能像乐高积木一样交互。但是请不要误会我的意思,阻碍区块链被采用的壁垒依然非常高。在主流用户考虑在日常生活中使用这些工具之前,其速度、可扩展性、用户体验和成本都需要大幅改变。但是如果你朝四周看看,就会发现令人难以想象的事物正在发生。
有史以来第一次,我们有理由也有能力拆除控制了我们在互联网上体验的封建城堡;有史以来第一次,我们可以走上真正的数字自由;身份、自我表达和所有权回归真正的主人:每一位普通人的手中。
这一说法深具远见卓识。Roham发表这个演讲的时间,比99.99%的人首次听到“NFT”这个词还早整整两年。自此之后,许多人就用Roham提出的概念,来阐释这一全新的世界。
如今,Roham联合创办的公司Dapper Labs及其开发的区块链Flow链想要给予整个数字世界有数字权力的物理属性。Flow链将自己描述为“开放世界的区块链”。它能用来组合的乐高积木包括加密技术、Defi、NFT和DAO。
Roham和Flow团队理解,开放的世界和物理世界一样,都是随着来自各行各样、各种技能和能力的人员持续加入而繁荣。他们的工作就是尽可能简化将想法变成现实,并与其它人的想法进行拼装的过程。他们知道现实世界的城市和空间之所以充满活力,并不是由于空间本身,而是由于生活其中的人。
极客们创造出互联网,但是普通用户参与聊天室、Facebook和Twitter等公共空间的活动,才使得互联网真正走入生活。要看到一个繁荣的数字生态,两者都不可或缺。但是也正如Roham在演讲中指出,阻碍区块链被采用的壁垒依然非常高。在主流用户考虑在日常生活中使用这些工具之前,其速度、可扩展性、用户体验和成本都需要大幅改变。
我们在数字世界中花费越来越多的时间,在诸如推特这样的2D世界里玩着线上游戏, 或是完全沉浸式的电子游戏。我们既使用也塑造数字世界。问题在于,在数字世界中,我们是否会获得在物理世界中相同的属性和投票权。答案是肯定的,如果我们能把事情做对。我们将获得物理世界的属性加上数字世界的权力。
这也是Roham和团队决定开发Flow链的初心。这是一条开放世界的区块链,但更重要的是,它是为接入数百万,甚至数十亿的主流消费者而设计的。
尽管看起来Flow链是加密世界的一匹黑马。但是在经过2021年炙手可热的春天之后,Flow的使用量有所下降。
链上的交易笔数在2021年4月达到810万的峰值,截至9月,这一数字已经腰斩,跌至390万。
在4-9月之间的5个月时间,Flow链在推特上的加密领域内没有产生大量的讨论。当我在推特上问出这个会引发圣战的问题时,我的本意是在不泄露自己正在写这篇文章的情况下,试探出对Flow链的看法…
…没有一个人提及Flow链。
我感觉到推特上加密界人士当前并没有认真地视Flow为一条独立的区块链,因为人们和Flow链最开始的接触体验似乎过于中心化了。在我这条推特下的论辩已经转向诸如Solana、Avalanche、Near、波卡和Celo这样的一层公链,和Polygon、Fanton这样的二层侧链,以及Starkware和zkSync这样领先的零知识证明区块链。
尽管上述的各个区块链都已经实现无须许可的部署-也即任何人都可以写一个智能合约,并将其部署到主网,而不需要获得任何人的批准-Flow还尚未开放(尽管它预计将在夏天前实现这一点)。它感觉上不像是Web3。
但是如果因此就轻视Roham和Dapper团队,那就大错特错了。他们在将用户(不管是主流用户还是投机者)带入Web3方面所付出的努力,除了中本聪和V神之外,几乎较之任何人都不相上下。
因为当你问到人们最初是因为什么进入加密界的时候,有很大一部分人会说出以下两个项目:
- 加密猫
- NBA Top Shot
就我所知,圈内一些最低调的投机者进入这一领域的第一站,要么是购买下图中的jpeg(严格来说,是SVG文件):
或是排队等待购买下图….
…..输入信用卡信息,然后将NBA的精彩时刻囤在自己的托管钱包里。
加密猫和NBA Top Shot也是我进入Web3的第一站。在我的第一篇有关Web3的文章,开放元宇宙的价值区块链中, 我写到了这两个项目。NFT是除了投机之外,第一个让我产生认同的Web3使用场景。它们代表我的顿悟时刻。随着越来越多的事物走向数字化,我意识到我们毋庸置疑是需要拥有自己的数字资产的。
得益于ERC-721代币标准的出现,用户可以拥有独一无二的数字资产。ETH和BTC是同质化代币:每一枚ETH的价格都完全一样,人们也不在乎自己拥有的是哪一枚。在以太坊上的同质化代币都是基于同一标准:ERC-20。但是对于像加密猫这样每一只都独一无二的事物而言,ERC-20的标准是无法满足其需求的。因此加密猫背后的开发团队Axiom Zen创建了一个全新的标准:ERC-721。如果说ERC-20代表的是数字货币,那么ERC-721则代表数字事物。事实上,数字事物的市场巨大。
疯狂的一点在于: 加密猫、ERC-721标准和NBA Top Shot都是由同一批人打造的:Roham及团队。
Dapper Labs当前的团队由联合创始人兼CEO Roham, CTO Dieter Shirley (“Dete”)和CBO Mikhael Naayem(“Mik”) 共同领导,从温哥华的初创企业Axiom Zen时代就一起共事,并在Axiom期间基于以太坊开发了加密猫项目。同一时期,Dete联合撰写了ERC-721标准,并提出“NFT”这一术语。
当意识到以太坊无法处理加密猫带来的交易量时,他们决定成立一家新的公司Dapper Labs,并开发了自己的区块链Flow链,此后又基于Flow链打造了第一个项目NBA Top Shot来展示这一区块链的潜力。
为避免混淆,在此对Flow链和Dapper Labs的关系做一区分。Dapper Labs是Flow区块链和NBA Top Shot的母公司,而Flow则是独立于Dapper的实体。Dapper和Flow的关系就像是以太坊基金会和以太坊,或是Solana Labs和Solana之间的关系,只是Dapper Labs本身是一家盈利性机构,它也会基于Flow链开发一些应用,比如NBA Top Shot、NFL All Day和UFC Strike。在下文里,我们将进一步讨论Flow链正变得日益独立于Dapper,假以时日,它将变成一个完全独立的实体。
手握加密猫的Top Shot的Dapper实际上为整个Web3打造了一个绝佳的漏斗,但同时这个漏斗又并非密不透风的。
2021年上半年,当NBA Top Shot起飞之际,数百万人由此首次体验了Web3。但是当他们想要进一步探索时…却发现自己没有选择。Flow链上以Top Shot为主,第三方的开发人员没有Dapper团队的许可,是无法基于Flow开发的。在其它生态中,无须许可的部署推动了事物的野蛮发展,但是Flow却没有开放这一点。
用户要么回归Web2,要么被迫去其它的更加成熟的生态中继续Web3的探索,其中就包括以太坊和随后的Solana。
有志的Web3创业者和开发者在很大程度上选择了在别的链上探索。对那些最为硬核的Web3开发者而言,Flow允许用户用信用卡支付,早期也不支持过渡至非托管钱包,这些都太中心化了。
这是唱衰Flow的理由,也是目前普遍接受的看法。
在成为互联网的所有者一文中,我列出了看好以太坊的理由,也写到不看好试图直接和以太坊竞争的链。我喜欢那些差异化,且试图在某些使用场景中胜出的一层公链。其中重点指出了两条链:Flow和Solana。
在去年8月的一篇文章中,我写道Solana着眼高频DeFi赛道,目前已经是这一赛道的领军者。
Flow链则想要通过接入尽可能多的普通消费者而胜出。
这意味着Flow需要从与这些消费者喜爱的国际品牌合作开始: NBA、NFL、UFC、La Liga和 Dr. Seuss。这也正是大多数人提到Flow,就会联想到的战略。
除了IP外,Flow似乎也在通过科技巨头来切入巨大的主流消费者群体;Google是其投资者,而上个月一则泄漏的消息表明Instragram也正在研究与Flow NFTs的集成。这些也代表Flow上一个非常有意思的开发者生态不断兴起,有像PlayCo和Animoca这样的独角兽基于Flow开发游戏,也有Genies和Cryptoys这样的后起之秀。
Cryptoys
除了今天的主流消费者外,Flow还将目光投向下一代的用户和开发者。Flow最大的隐藏优势之一就是它正试图通过Genies、Cryptoys、Brud以及更多无缝的体验吸引(并留存)所有的年轻用户。这些年轻人会成为创作者、开发者和巨鲸。面向这些人开发意味着Flow可以布局长远。
时间维度这一部分往往为那些对Flow了解并不十分透彻的人所忽视。我也一度忽视这一点。
在我最开始收集素材的过程中,我和Flow团队进行了交流,那时候我认为团队是决定完全牺牲去中心化来换取可扩展性和安全性,以此来解决区块链不可能三角的问题-也即区块链安全性、去中心化和可扩展性不可兼得。
现在我认为团队实际上是试图加入第四个维度:时间来解决不可能三角,从而不牺牲任何一角。
Flow团队重新思考如何从头开发一个可以处理复杂dApp的区块链,以承载十亿级别的用户。他们意识到也许可以通过提前加入一系列的复杂度来解决不可能三角问题,这在短期内会减少去中心化,但是可以打造出一个产品和一个生态,就长期而言,是可以实现三者兼而有之的。
换言之,不可能用简单的方法从一开始就解决不可能三角问题,但是如果放松时间约束,并渐进式“去中心化”,长此以往是有可能解决的。
那么这个复杂度具体来说是什么呢?
从底层来看,Flow的架构对一切都进行了重新想象:
- 一门新的编程语言-Cadence-使得代币拥有自己的资源类型,这意味着开发者可以更好地开发,并保护用户的资产。
- 一个新的多节点架构,将共识和计算分离,并将节点分成四大类型:共识、验证、执行和收集。
- Dapper为新手提供了一个托管钱包,但是有经验的用户可以接入或开发自己的钱包。
- 由于钱包秘钥周期,用户可以随时选择切换至非托管钱包,而无须进行资产的转移。
- 更可持续的区块链,根据德勤的一份报告,在Flow上铸造一个NFT所消耗的能源低于发一则Instagram的推文。
Flow一直在以一种缓慢、渐进的方式去中心化。他们并不着急。他们在为下一个十亿用户,也就是主流消费者开发。
为主流消费者而开发意味着短期需要作出不同的取舍以追求长期目标,这也意味着要使得Flow成为最受下一代开发者欢迎的平台,允许他们开发丰富的可组合性体验。这需要时间。
用时间换空间是一招险棋,在当前这个快速发展的环境下也不能保证一定开花结果。但是如果这一策略奏效,Flow有可能会成为第一个拥有真正网络效应的区块链,“每个人都在用它”。
很难去赌Flow团队不会成功。到目前为止,团队已经经历过几次炒作周期,但他们只是坚持开发,继续去吸引数百万的用户。如今,Dapper Labs已经发展了4年,Flow链主网上线运行也将近18个月,我们也许甚至不用再等待很长的时间就可以看到它的起飞。Flow正在找到自己的节奏。
还记得本文开头有提到Flow的链上交易经历了一段冷却期么? 现在又回归了。而且势头正猛。
即使当前正处于NFT熊市,上个月Flow的链上交易依然比9月份高出3倍。就总数而言,Flow到目前为止处理的NFT交易笔数超过任何其它的区块链。
但是Flow的野心不止于成为一条NFT区块链。它正在打造“开放世界的区块链”。
正如Flow的联合创始人兼产品负责人Layne Lafrance解释的那样,“Flow的设计是:当人们聚集在一起、协作开发并基于彼此的产品开发之时,Flow也能保持高性能。复杂社区需要能够进化”。
因此去年10月,Dapper收购了Brud,这支由Trevor McFedries领导的、虚拟偶像Lil Miquela背后的团队。Trevor本人也是知名DAO Friends with Benefits(FWB)的创始人,他将负责Dapper在DAO方面的布局,称为Dapper Collectives,从Brud DAO开始。
当我问及Trevor何时会推出Brud DAO时,他的回答很好地代表了Dapper的开发方式:“我们正尽快将其推出,但是这里的口号是反脸书的:慢速行动把事情做对。”
“我们也许是错的,”Roham自己也承认,“但是如果我们对了,这就是打造新的主流消费产品的方式。”
没有人能够保证他们会把事情做对。如果把Flow的市值和其它一层公链进行对比,数字差距表明人们认为他们不太可能成功。但是一直以来Flow团队都在耐心地将一块块乐高积木拼好,以追求一个更大、更长期的愿景,他们也比任何人都要了解如何将主流消费者带入Web3。因此值得了解一下他们正在做什么:
- 面向主流用户的区块链
- 加密猫起飞!
- 后加密猫时期
- Flow 的架构
- 收购Brud并将其去中心化
- 年轻用户和真正的网络效应
- 风险与权衡
- Flow的代币经济学
- Flow的里程碑
内容非常多,因此在我们深入探究之前,我想先….
面向主流用户的区块链
在写这篇文章的过程中,我询问了一个圈内好友对Flow的看法,他又去问了更圈内的好友,并得到了以下回复:
“Flow像是个主流的区块链。”
在加密界,这样的评价像是侮辱,但是我们快速的看几个数字。
截至去年9月,MetaMask钱包地址数为2100万。我们就大胆假设每个钱包地址背后都是一个不同的真人,这意味着有2100万人可以直接接入Web3。Crypto.com估计全球范围内共有约3亿加密用户,其中包括了所有比特币的持有者和像Coinbase这样中心化交易所的用户。所以我们就选3亿这个数字。
全球范围内的互联网用户数是50亿左右。为简单起见,我们做两个极端的假设:
- 当前的3亿加密用户中,没有人曾经用过Flow。
- 加密纯粹主义的人要么已经属于这3亿之一,要么年纪太小无法参与。
两个假设都是粗糙且错误的,但错误的方向又恰好相反,因此应该会相互抵消。
因此如果Flow是主流区块链,它似乎也是一个非常好的游乐场。
显而易见,上面这张图是对加密版图的一个极端展示。左侧的很多一层和二层区块链都在努力让Web3变得更加便宜、更高性能,从而使得开发者能开发吸引右侧的47亿用户进入Web3的产品。
然而,为了讨好当前的Web3用户和开发者,这些链也许不会愿意像Flow这样提前就做好取舍。Flow团队已经证明了他们对于看起来很酷全不在意。他们是带给用户加密猫的人。
在其他人还为获取现有的加密用户而竞争时,Flow正试图吸引所有的其他用户。a16z的Chris Dixon告诉我说,“Flow正在打一场完全不同的仗。有时候,你必须要对未来进行下注。”
因此在阅读本文时,也请大家将目光投向未来。正如Layne所描述的那样:
Flow的设计是面向未来的。区块链上将出现数字城市,而Flow需要提供建造城市所必须的保证-让居民可以生存下去、向开发者提供保证、给所有者财产权、确保不会有人破坏这一切。今天建造的所有城市都必须要尊重环境,Flow也不例外。这是长远来看一种可持续的拥有数字资产的方式。
我们希望这是一个跨越代际的产品,为十年的dapp设计,并孵化其后十年的dapp。
当你把开发的时间尺度拉长到数十年时,你在短期会做出不一样的决策。以Flow为例,尽管它过渡至无需许可的开发这一过程在某些人眼中漫长得没有尽头,但在更宏大的叙事中,一年半的时间是非常短暂的。 着眼长远也是为什么Flow上有比其它生态更多面向青少年和儿童的知名项目的,包括Cryptoys、Genies和Brud。
在我最喜欢的经典科技语录中,来自Stripe的Patrick Collison 曾经说过:
使用时间尺度作为竞争优势的概念非常深刻,因为你只是愿意比其他人等待更长的时间,并且你也拥有一个以此为导向的组织。
在对Flow进行深度挖掘后,我在团队身上看到了相同的精神和耐心。Flow团队愿意用时间和短期圈内用户的赞誉来交换一个机会,以寻求为数十亿的主流消费者把事情做对。
这个战略很合理,这样的取舍也站得住脚,但是在Flow真正做到十亿级别用户之前,依然存在一些问题,其中就包括以下几个核心问题:
- 它是否可以证明大量的主流消费者在进入Web3时,更愿意通过消费级的区块链应用,而非看起来更加Web3原生的应用?
- 它是否可以吸引足够多的用户,以至于吸引到开发者的注意,并主动学习一门全新且与EVM不兼容的编程语言,以便在Flow上搭建应用?
- Flow上的开发者是否能搭建出将用户留存在Flow生态的应用?
- Flow及生态上的开发者是否能为用户提供完整的Web3体验?
这一切又回归到Flow正在下的大注:
通过反其道而行-先为主流消费者开发,然后渐进式去中心化-Flow是否可以鱼和熊掌兼得?也即既获得真正的网络效应,又解决不可能三角?
没有人能保证Flow可以完成这个过渡-事实上在众多区块链中,Flow看起来就像是个可爱的小个子-但它却蕴藏了巨大的能量。事实上如果说这个行业任何人有接入下一个十亿消费者的经验,那必定是Dapper团队。
加密猫起飞!
Roham Gharegozlou 成长于互联网。他出生于伊朗,6岁时举家搬到迪拜,之后又去了巴黎念高中。他在网上找到了自己的永久家园,他制作网站,经营副业。这样的经历帮助他申请到美国的大学。
他从斯坦福大学获得了经济学学士和生物科学硕士学位。2012年,也就是毕业3年之后,他创办了Axiom Zen, “一个专注于新平台主流应用和新兴技术的工作室,包括区块链和人工智能,并多次获奖。”
早在2014年,Roham就被区块链的巨大潜力所吸引。在当年的拉斯维加斯Money 20/20黑客松上,Axiom Zen获得大奖。团队提交的3个参赛作品中,有2个是比特币App。OG
2021年,Coindesk的一篇文章称Roham是当年加密界最具影响力的十大人物之一,并对他进行了详细介绍, 文章称最初吸引Roham的,是为开发人员消除平台风险的机会。2016年,他成功说服Axiom Zen的首席软件架构师Dete,基于以太坊开发一个切实、有趣甚至有点笨拙的东西,来展示这种机会。
同一时间,Roham在巴黎时的高中同学Mik Naayem刚刚把自己的手游平台即服务的初创企业卖给Animoca Brands, 并决定休息一段时间。在Mik还在巴西玩儿风筝冲浪的时候,Roham就一直跟他说这个区块链的事。几周后,Mik最终意识到:这项技术有可能给予人们所有权、权利和自由。
(最恰当的例子:此时此刻,世界各地的人们正在向乌克兰捐赠BTC和ETH: 点此了解更多或捐赠。)
在Roham多次请求他“北上(从南半球的巴西到北半球的加拿大)”后,他最终屈服了,并前往了加拿大。到达时,团队正在咀嚼这句话:
我们相信一个去中心化的世界,需要搭建怎样的桥梁才能到达呢?
一开始他们想做一个稳定币,当时还只有USDT。
接着他们又探索了用零知识证明搭建一个隐私保护的区块链。
但是两者都不能实现终极目标:让这样新的技术渗透到人们的日常生活中。
最后,“有一天在结束了又一场一无所获的头脑风暴后,Dete的同事Mack Flavelle扭过头来跟他还说,‘我们需要把猫放到区块链上’。”
在弄清楚这句话究竟意味着什么之后,团队立刻投入开发。2017年秋季,一切准备就绪。他们在ETH Waterloo黑客松上推出了加密猫。
加密猫获胜了,一道胜出的还有七个别的项目,包括Axiom Zen的另一个项目:区块链分析工具Rufflet。奖金数额?$1000等值的团队指定代币。
但是团队真正想要的奖励,是将区块链带入主流世界。他们在加密猫宣言中列出了自己的信仰。
Mik则更加简洁地解释了加密猫背后的逻辑:“从银行服务开始让人们接受一项新技术,这样的想法是疯狂的。”
在这个版本中,Dapper的战略就已经可见一斑。NFT要代表人们关心、相信的事物。而互联网爱猫。他们是对的。
消费者们爱加密猫,它确实也给了其中的许多人一个与以太坊交互的方式。2017年11月28日,就在ETHWaterloo大会一个月后,加密猫主网上线即造成以太坊这一去中心化的互联网严重拥堵。根据Delphi Digital的一篇文章:
未确认交易从2000不到飙升至超过11,000,这一期间,全网的所有交易中,加密猫合约地址约占12%。
加密猫变得太大,发展太快,已经不适合继续放在Axiom Zen里,因此Roham、Dete、Mik和Mack决定将它剥离出来。2018年3月,他们宣布加密猫成为独立实体,并公布了由a16z的Chris Dixon和联合广场风投(USV)的Fred Wilson领投的$1200万融资,二者也是Coinbase的早期投资者。
USV和a16z投资的时候,他们投的是一个数字收藏品公司-不仅仅是加密猫,但并非整个区块链。但是最终却得到了一条链。
根据Coindesk的文章,在宣布融资1月后,2018年4月,Roham开始与NBA接触,寻求合作机会。但是看到几张猫的图就造成以太坊网络严重拥堵后,团队意识到来自NBA的需求它更是无法支持。
因此Dete领导的技术团队,其中包括加密猫的OG Kim Cope和Layne Lafrance开始寻找别的链。幸运的是,当时是2018年,每个人都在开发链。他们“阅读了超过100个白皮书”,并和20多个团队交流,但是用Dete的话来说,“没有人在打造一条可以开发高质量、消费级应用的链”。
当然,最开始他们是向Roham保证不需要自己开发一条新链,但最终意识到,他们的确需要开发一条自己的区块链。
“我们不得不开发自己的链,”Dete这么说:
而一旦决定要开发自己的链,我们就寻根究底。还需要重新思考什么?所以我们写了一个新的编程语言(Cadence),开发了dApp和钱包之间的一个新接口(FCL),从而允许用户使用移动、托管和浏览器钱包。我们对协议层做了许多设计,从而降低用户的学习门槛。
开发新链所需要的投资巨大,但是在2017年末/18年初的加密狂潮中,这样的投资似乎值的。
接着,事情急转直下。他们一度无法恢复。
后加密猫时期
对Dapper Labs和Flow的一个批评在于,和以太坊或比特币不同,Dapper是VC支持的。VC进入得非常早,而普通用户当时却无法进入。这样一来,一旦VC的锁仓期结束,他们几乎可以无本万利的让散户接盘。
在某些情况下,这样的说法是有道理的,但也并非绝对。正如Cobie所说:
加密VC也分为两个极端:有一类是合作创建者,拥有加密原生的长期思维。他们和被投公司一道开发,并在熊市保证后者生存。
就Dapper而言,VC在熊市保证了这家公司能活下来,而Dapper后续给公众的价格和给VC是一样的,尽管VC先进入。
A16z的Chris是Dapper最早的支持者之一,也在后续的每一轮都提供了支持,哪怕是在情况看起来有一点疯狂的时候。“要麻烦你先跟团队确认这一点能不能说。”
“可以,我们可以说。”Mik笑了。
“我们一度情况非常艰难。2018年年中,我们身上的标签还是加密猫,一群做可爱小猫咪图片的人,但是我们却四处宣传说我们要开发一个平台。人们都认为我们只有一板斧。因此所面临的挑战非常大。”
就在Dapper Labs正式成立并募集到$1200万的一个月后,市场急转直下,进入加密寒冬。10月,以太坊价格从1月的最高点暴跌85%,加上加密猫的交易量日益下降,团队2018年10月通过A2轮勉强募集到$1500万。这一轮由Venrock领投,Google Ventures、a16z和USV参投。截至2018年年底,以太坊再次下跌55%。
2019年,情况变得戏剧化。大多数生于ICO疯狂时期的项目都已经不复存在。新的一层公链之间的竞争非常激烈,但是它们争夺的是残羹冷炙。加密猫的使用量持续下降…
然而,2019年12月,Chris Dixon和Fred Wilson如约而至,参与了$1120万的可转债。宣布融资的同时,Roham也向世界宣布了Dapper自己的链Flow,并解释了它和其它链的区别。
比特币和以太坊展示了加密技术如何让金融变得更加开放透明;Flow将会向娱乐文化的消费者展示相同的可能性。
这一轮也是首次VC的投资可以日后转换成FLOW代币。当时VC进入的价格是$0.1/FLOW,而目前FLOW的价格在$5.78,看起来VC又一次大赚,但在VC投资时,FLOW的前景尚不明朗。
我们先停下来盘点一下。到那时为止:
- 加密猫推出马上2周年了,成交量萎靡;
- Dapper已经募集到3900万美元;
- Flow链已经公布,但是主网还没有上线;
- 当时还没有另一个爆款dApp.
接着新冠就来了。
新冠刚刚爆发之时,VC投资还没有飙升,中间疫情一度威胁到许多初创企业的生存。公司退租办公室、裁员。在a16z内部,团队分析了所有被投项目的情况,问“谁还有现金,谁没有了?”最危险的就是Dapper。
Mik告诉我当时情况有多危急:“在疫情刚刚开始之时,有一度我们账上的资金只够维持6个月。但之后我们获得了1000万美元的融资。”
我问Chris他是如何决定再次投资的,他坦诚地告诉我,“如果我不是基金的负责人,是不可能做到这一点的。Dapper当时已经募集了5000万美元左右的资金,却没有开发出一个适合市场的产品。如果我只是一个普通员工,是不可能让这个项目过会的。”
但是Chris确实是a16z的负责人,除了a16z外,USV和Dapper此前的投资者,包括Venrock、Accomplice、Animoca和Samsung NEXT都再次进入。到8月正式公布时,融资金额已从1000万美元上升至1200万美元,并最终达到1340万美元,因为NBA球星安德烈-伊格达拉和斯潘塞·丁威迪以及Coinbase Ventures和A.Capital也新加入。这一轮的FLOW价格依然是0.1美元。
“然后,”Mik回忆到,“事情开始扶摇直上。”
转折点是社区轮的销售。9月,Dapper通过Coinlist销售,不限参与人数,每人最多可购买价值1000美元的FLOW,也就是10,000枚。每一枚FLOW的售价为0.1美元,和过去两年间VC支付的价格一样。来自100个国家超过12,500名用户投资了近900万美元,打破CoinList当时的记录。第二周,Dapper又拿出2500万FLOW进行拍卖,并以0.38美元/FLOW的价格成交,再次募得950万美元。
2020年10月当FLOW代币正式发行后,a16z是所有VC中持有数量最多的,占到全网的3.2%。 考虑到事情的不确定性,这个结果并不坏,但是也没有特别惊人…
第二周NBA Top Shot上线了。
1月25日,Top Shot的交易量飙升,以至于我注意到它,并专门写了一篇文章。第二天,FLOW上线Kraken. CoinMarketCap的数据显示当天的价格为$6.87,对于机构和社区投资者来说,回报都已经达到了68倍。
Top Shot之后,NFT人气迅速飙升,FLOW的价格在3月达到$39的峰值。3月下旬,Dapper Labs,也就是Flow链和Top Shot的母公司宣布从Coatue领投的机构中(当然也包括a16z)再次募得3.05亿美元,这一轮的投前估值为23亿美元。这一轮的投资者中还包括NBA传奇乔丹和凯文杜兰特,歌手肖恩·蒙德兹和多名NFL球星,这也为之后Dapper和NFL的合作奠定了基础。
与此同时,NBA Top Shot数据暴涨-2021年2月21日,它的单日成交量达到4790万美元的峰值,5月7日,用户数最高达186, 000-然后开始下滑。
尽管旗舰产品的使用量下降,9月Dapper再次成功募集2.5亿美元,依然是由Coatue领投,投前估值为74亿美元,a16z、Bond的Mary Meeker等参投。
这是一次大胆的下注。大家可能还记得,9月Flow上的交易量触及低点,Dapper团队已经证明自己可以再次抓住市场需求,并且开发一个消费者喜爱的区块链产品,但是以这样的估值进入,意味着投资者是在赌Dapper接下来的项目,比如NFL All Day、UFC Strike和 La Liga(西甲)可以持续吸引消费者,更重要的是,他们在赌Dapper可以用Flow链吸引到想获得主流消费者的开发人员。
尽管加密猫造成了以太坊网络的崩溃,Flow链却很好地处理了Top Shot的需求,它本来也是为了这种场景设计的;一定程度上来说,Top Shot是对Flow链一次非常成功的测试。其背后的发展更令人着迷。
Flow的架构
要了解Flow链,最重要的一点在于理解它是为满足主流消费者需求设计的-快速、低成本-不牺牲安全性-就长期而言,也不牺牲去中心化。为此,Flow的架构师设计了一个多节点架构,将共识与计算分离。
尽管交易量巨大,但是Top Shot在Flow链上运行期间没有遇到故障。根据CryptoSlam的报道,Flow链处理的NFT交易笔数(1700万)比其它区块链高出两倍以上,其中大部分来自于Top Shot。
但是Flow的设计是可以处理来自不同dApp的数倍于此的交易量的-不仅仅是NFT,也包括DAO和DeFi;不仅仅是Dapper自己开发的,也包括大量独立开发者开发的。要吸引他们,Flow需要导流大量的消费者,并提供更好的开发体验,就从它的编程语言Cadence开始。
Flow团队所做的一切选择都在一开始增加了复杂度,以换取未来更好的体验。这也是为什么Flow一开始感觉更加中心化,但这并非最终状态。
因此本章节会深入挖掘Flow入门必读中的三个主要内容:
- Flow链:多节点架构
- Cadence:开发者优先的体验
- 消费者:消费者友好型入门
好,我们开始。
Flow链:多节点架构
Flow是一条为玩具开发的链,但是它本身不是玩具。当我听到Dete和Solana创始人Anatoly Yakovenko的这个对话时,我备受触动。
链接
听听极客的快乐!这场对话的两位参与者都一直在试图解决相同的挑战,并且也分别提出了比几乎世界上任何其他人都更先进的解决方案。
但是Solana的市场战略包含了和SBF合作,并为硬核交易员开发,而Flow的战略则包含了猫、灌篮和信用卡,这就掩盖了很多协议层发生的技术魔法。我们又要回到区块链不可能三角了。
每一条新的一层公链本质上都试图用新的且更好的方法解决不可能三角,要么通过消除取舍的必要,要么通过强化在某一角的优势:可扩展性、去中心化和安全性。
在以太坊创始人Vitalik首次提出不可能三角的文章中,他写道,“不可能三角代表区块链想要拥有的三个属性(可扩展性、安全性和去中心化),如果坚持‘简单’技术,你只可能拥有其中的两个。”
这篇文章的标题就是为什么分片很好,标题完全不隐晦地暗示他认为解决不可能三角的不简单技术就是:分片。
和Solana团队一样,Flow团队也认为分片存在几个问题,其中最重要的问题就在于分片打破了”ACID”原则,因此破坏了可组合性。
分片本质上是将复杂度转移给应用的开发者和用户:
在分片的区块链中,一个简单的用户行为(用稳定币,比如TUSD,给加密猫买帽子)需要十二笔交易和7个区块。而在Flow这样一个不分片的、ACID完整的环境中,同样的行为,甚至更加复杂的行为只需要一个区块内一笔原子交易就可以。
作为第一个需要可组合性的NFT dAPP开发团队,Flow团队拥有独特优势,可以从应用开发者的视角来理解以太坊所面临的挑战。此外,除了写出第一个NFT标准,并用加密猫造成以太坊网络崩溃外,他们也开发出以太坊上第一个消费级智能合约钱包,里面就包含了很多他们此后在Flow链上直接部署的Dapper钱包的许多功能。
变成Dapper Labs后,团队希望能和顶级IP合作,比如NBA和NFL,来打造NFT项目和区块链游戏,但是他们知道两点:
- 如果他们将IP的庞大受众需求带入,以太坊会再度崩溃,不管是他们自己,还是别人都无法使用它;
- 要吸引更多的开发者和创作者进入NFT和开放世界,他们需要找到一个更快、更便宜且开发消费级应用更简单的区块链。
他们最初没有打算开发自己的链;但是在浩如烟海的选项中,他们找不到一条想要的链。所以他们最终决定自己开发,Flow链由此诞生。
Flow团队的核心洞见在于可以将计算和共识分离。
简单来说,区块链任务分为两种:非确定性的和确定性的。
共识,也就是就交易顺序先后达成一致意见,属于非确定性任务,是主观的。
计算,也就是算出交易的结果,是确定性任务,是客观的。
计算消耗的算力资源更多,但是面临的安全性风险更小;要证明2+2的计算结果是否有人撒谎是很容易的。共识对算力资源的消耗不多,但是面临的安全性风险更大。Flow链的架构师们意识到,将二者分离可以获得更高效的架构:
- 计算:由更少但是更贵的计算机来运行计算节点;
- 共识:由更多但是更便宜的计算机来运行共识节点;
现有的区块链不区分分配给节点的任务,因此不管是吞吐量还是安全性都受到了限制。Flow则要鱼和熊掌兼得。
“作为一个共识节点”,Dixon解释到,“你只要知道状态变化是有效的,不需要你去计算。类似于zk rollups的概念。”
在2019年9月发布的名为《Flow链:分离共识和计算》的技术白皮书中,Dete、Lafrance和Alexander Hentschel博士对新架构的逻辑进行了解释。
本文的目的在于对分离共识和计算进行正式阐述,并证明这一方法在不牺牲安全性的情况下增加了吞吐量。和大部分现有的提案不同,我们通过分离关切来实现可扩展性,换言之,我们的解决方案在于更有效地利用网络资源,而非分片。
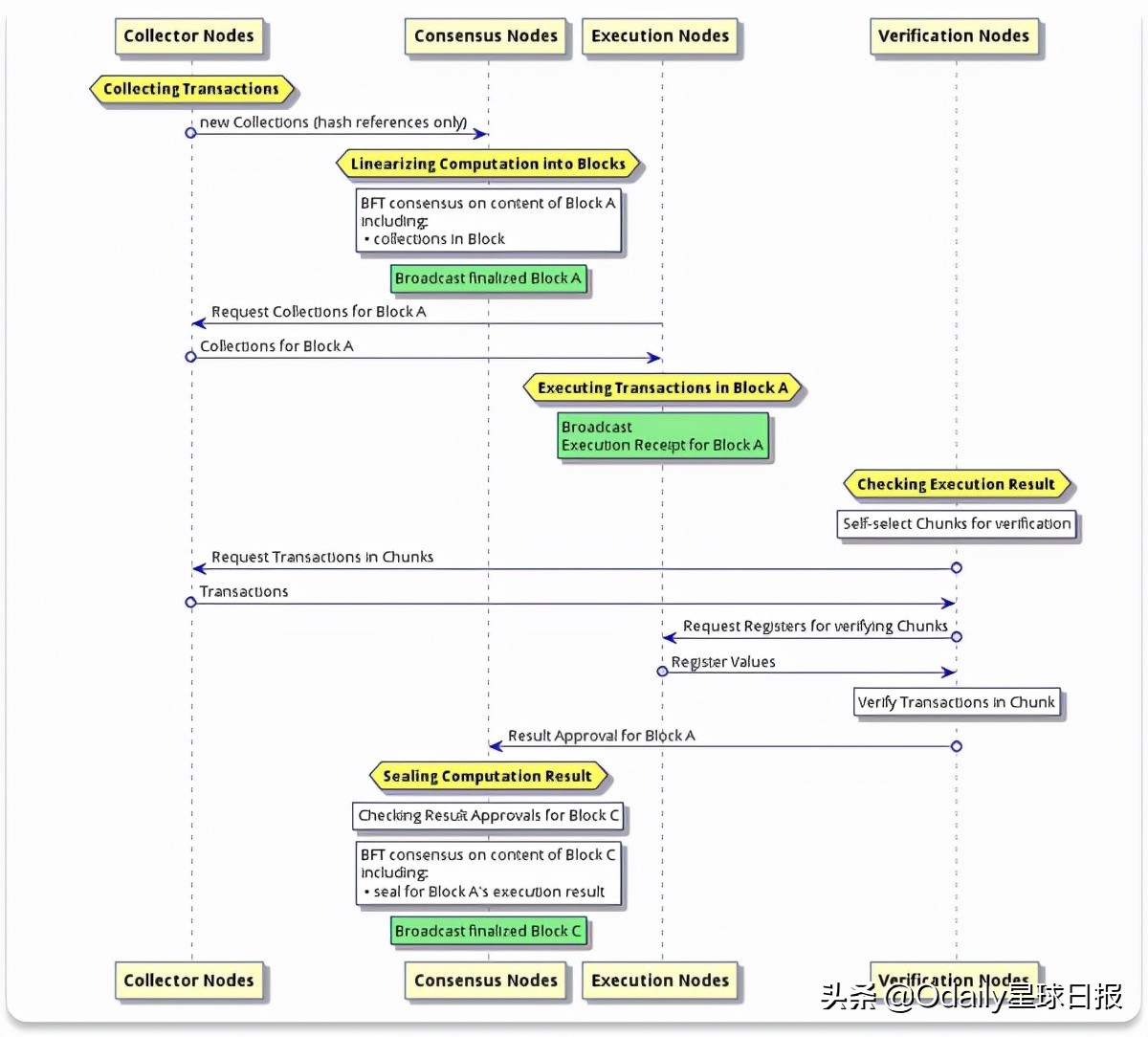
2020年2月,Flow团队发布第二篇《技术白皮书》,更详细地阐释了多节点架构,这一次的白皮书中包含了四种类型的节点:
- 共识节点决定区块链上交易的顺序;
- 验证节点负责保证执行节点不作恶;
- 执行节点负责执行每笔交易的计算;
- 收集节点承认交易的存在,并为dApp提供更好的网络连接性和数据可用性。
将任务分配给四类节点是Flow链的关键创新,现在依然如此,没有任何别的链使用这一架构。
下图显示出四类节点如何协作以流水线方式完成交易的确认,每一个节点都有专门的任务,并将任务结果传递给下一个节点。
我在读完这些文章后,第一个问题就是,“如果共识节点确认了某个交易,但最终被执行或验证节点推翻,会带来什么结果?” Flow团队对这个问题也有解决方案。
这张图看起来很复杂,但它实际上代表着网络中的一系列制衡,“只要有一个节点是诚实的,不管是哪一类节点,它都可以惩罚不诚实的收集或执行节点,并触发因无效数据造成的损失恢复。” 区块A中的交易直到两个区块之后,也就是所有的检查完成之后,才会尘埃落定。
下图代表了对这一过程的可视化:
就像是在一个汽车生产厂,整个的流水线可以快速高效地运作,但是任何节点都可以拉下安全绳,以阻止某笔特定的交易通过。
尽管Top Shot的界面上含糊了区块链的描述,它的底层架构始终是Flow链,并且这套架构运行流畅。在项目的早期阶段,许多的节点是由Dapper运行,但是随着时间的流逝,他们也不断去中心化,现在Flow网络中大部分和安全相关的共识节点都是由第三方运行的。这一数字未来还会持续增加,而Flow链也会变得越来越去中心化。(可以点击Flowscan查看全网节点的实时信息。)
“Flow的开发原则就是大规模下最大程度的去中心化,” Dete解释到,“任何人用一台家用电脑就可以参与共识或验证。”
当前,Flow链是安全且可扩展的。假以时日,它将继续不断去中心化。
看起来去中心化不仅仅要求节点的去中心化;同时也意味着对于第三方开发者而言,可以实现无需许可的部署。
因此在开发Flow链的过程中,团队决定再创造一门新的编程语言,Cadence。
Cadence: 开发者优先原则
“作为一个商人,”Roham回忆到,“当我们账上只剩下一年的钱时,我的 CTO跟我说,他想要开发一门新的编程语言,我感到害怕。”
开发一门全新的编程语言不仅仅需要资源-这是Dapper Labs早期缺乏的-同时也意味着要做出一个巨大的取舍:时间。
开发者要来Flow上开发需要先学一门新的语言,现有的区块链开发者需要在Flow上重写自己的dApp。
比特币和Solana的编程语言都是已经存在的:C++和Rust。 以太坊智能合约语言则是Solidity,它也已经成为了大部分Web3应用的标准语言。许多一层和二层的链都是“以太坊兼容的”,也即它们的智能合约部分是用Solidity写的,因此可以接入以太坊虚拟机(EVM)。
拥有独立的编程语言和架构意味着Flow链并不与以太坊兼容。它迫使开发人员做出选择并学习。这是一项冒险的赌博:哪怕结果符合预期,第三方的生态系统也需要更长的时间开发。Cadence没有丰富的开源资源,也没有大量的审计机构进行智能合约代码的审计。Cadence也是Flow一开始必须要更中心化的另一个原因。
尽管如此,Cryptoys的CTO Emilio Cueto告诉我说,从Solidity切换到Cadence的学习曲线非常容易,从代码的角度而言,二者的区别并不大,但是从开发者体验的角度,在二者有差异的地方,往往是Cadence胜出。
让音乐付费(Let the Music Pay)的创始人兼CEO Obie Fernandez基于Flow链开发了NFT平台RCRDSHP, 他也是Cadence的拥趸:
我们尝试了几门区块链编程语言,Cadence可以说是其中对开发者最友好的。我们喜欢它的熟悉语法,以及高生产力,尤其是当和Solidity进行对比时。
这个背书非常有力度。在创办RCRDSHP之前,Fernandez曾担任Andela的CTO,也是Ruby on Rails开发圣经《The Rails Way》一书作者。
Cadence的魔力在于它是一门专门为数字所有权设计的编程语言。
根据Flow链入门必读,“Cadence是第一个对开发者友好、面向资源的智能合约编程语言。”
和其它编程语言中“可编程的货币”出现较晚不同,Cadence事实上将货币变成了一个数据类型,这意味着它可以像对普通数字或字符串一样,对货币进行操作。举例而言,和字符串不同,Cadence不支持直接复制粘贴货币,这也就意味着对开发者而言,保证用户资产安全也更容易。
这个想法的出现正当其时。Facebook的Libra团队也以类似的方式开发了面向资源型的编程语言Move。
Flow链还为dApp的开发者提供了一系列额外的优化体验:
- 开发者友好的语法容易阅读,更重要的是易于审计。
- Flow团队开发的开源SDK和标准库(比如FT和NFT标准,也即Flow链上的ERC-20和ERC-721)。
- 强大的静态类型系统允许在编译过程中报错,而非等到正式运行时。
- 可升级的智能合约允许开发者将贴上标签的测试版本发布至主网,并在完全放弃对合约控制之前找到并修复漏洞。
- Flow客户端库(FCL)简化dApp和钱包之间的交互,两边都不需要写专门的代码。
此外,Flow对环境的影响微乎其微-Flow上的一笔交易所消耗的能源比一次谷歌搜索还少-这一点对开发者、用户及合作方都极具吸引力。
Cadence以及Flow做出的其它开发者友好的决策都使得用户更加安全,新开发者的学习曲线也更平坦,这是Flow的一大优势。但它同时也意味着要做出取舍:复杂度和时间。
一开始Dapper只允许经过自己审计的团队在Flow链上部署项目。但是现在只要是由知名审计机构审计过的项目,都可以在Flow链上开发,而且审计费用由Flow承担,目前已经有超过50支团队可以自由部署。预计到今年夏天,Flow将完全开放无需许可的部署,这将是一个值得观望的关键里程碑。
由于Flow还没有实现无需许可的部署,许多开发者对进入Flow望而却步。但是Dete也解释了背后的逻辑:“因为今天的网络太复杂了,我们必须要保护它。”
他指出早期以太坊上的项目也存在漏洞,但是由于当时的使用量很小,因此无关紧要。但是对当前的任何区块链而言,潜在的风险都增加了。因此Flow有意在短期内选择不开放,以保证一切顺利,并在适当的时机开放。
在面对消费者时,Flow也做出了同样的取舍。
消费者:消费者友好型入门
Flow从协议层入手,简化开发保护用户安全并提供便捷体验产品的流程。
举例来说,Flow宣传人类可读的安全性,这意味着钱包的开发者可以用简单的语言告诉消费者,在对交易进行签名时,具体批准了哪些权限。
在我用Blocto钱包登陆Matrix World时,批准页面清晰显示了我的授权内容-“您正签名批准交易费-免费(由Blocto补贴)”-并让我知道当前正在运行一个脚本,以便我检查。该页面清晰且易于理解。
人类可读的安全性有助于避免类似最近OpenSea的黑客攻击事件,此次攻击就是利用了用户批准交易时,对授权内容并不真正了解这一点,点此查看具体原因。因此人类可读的安全性对于吸引主流用户而言是基本条件。以史为镜,手机应用是在苹果保证了下载的安全性之后才真正起飞的。在Web3的世界里,由于大量资金的存在,这一点就更加重要了。
此外,Flow允许用户申请钱包而无须存储或牢记12或24个单词的助记词,这一点对于主流用户入门同样重要。和其它钱包相比,Flow钱包的体验更像是一个普通的消费级应用,但同时又允许用户后续升级至更高级的体验。
“Top Shot最初是在一个私有接口内集成了一个托管钱包,” Dete解释到,“我们的新产品,比如NFT All Day和UFC Strike都使用了FCL,它是一个开放接口。现在Top Shot也允许用户将资产转至非托管钱包了。但是我们相信不需要每次都让用户先申请一个非托管钱包才能参与。”
相反,Flow希望给用户选择。
有些用户始终想用信用卡支付,并把NFT或代币托管给钱包开发者。
其他用户则希望用非托管钱包登录、支付和存放NFT以及代币,比如Blocto-目前Flow上最受欢迎的第三方非托管钱包。
Flow团队也相信部分用户希望从托管钱包和更中心化的体验开始,并逐渐过渡至非托管钱包。他们中有一部分会希望通过跨链桥或虫洞,将资产跨至其它链。
Flow希望满足消费者在各个阶段的不同需求,并支持上述各类场景。归根结底,Flow在以渐进的方式,将自身和用户逐渐去中心化。
渐进式去中心化
已经说了很多,所以我想要稍作停顿,给大家一个思考Flow的框架。
在Web3的经典论述中,我最喜欢的一本书就是Jesse Walden的《渐进式去中心化:加密应用开发手册》。在书中,他提出成功的区块链应用需要有三要素:
- 产品适合市场
- 社区参与
- 社区所有权
下表可以提供快速参考:
当然这本手册更适用于应用,比如已经转变为DAO的去中心化应用(dapp)。而区块链则应当具有更高程度的去中心化。
虽然我对技术定义做了些模糊处理,而且Flow从表中各方面来看都是去中心化的,因为它已经发行代币,而且网络也不受任何一个实体控制,但Flow在各个层面上都表现出了渐进式的去中心化:
- 区块链逐步去中心化。越来越多的普通人通过低资源硬件运行共识节点,而Dapper Labs 控制的共识节点数下降至不到三分之一。
- 开发逐步去中心化。从一开始的完全由Dapper开发,到开放给通过Flow审计的开发者,再到只要通过Flow授权的审计机构审计即可,最后到今年夏天彻底实现了无需许可的部署。
- 用户体验逐步去中心化。用户体验更佳,用户可以放弃托管钱包,选择使用非托管钱包。
Flow的去中心化是流动的、动态的,而不是静态的或固定不变的。
Flow上的使用场景也反映了这一动态过程。
Dapper Labs搭建Flow是为了服务游戏、媒体、娱乐领域和开放世界。NFT仅仅只是第一个实例,而使用场景则需要更多的“乐高积木”进行组合。
于是,2月初DeFi(去中心化金融)项目Flowty上线。这是一个P2P的NFT借贷市场,目前已达成65笔贷款,总金额超过30万美元。迄今为止最大的一笔交易涉及一张LeBron James Cosmic Top Shot Moment球星卡,贷款金额为五万美元。Flowty同样也在渐进式去中心化:起初它只支持高价值的传奇级NBA Top Shot资产,后来开始逐步向更多的Flow收藏品开放。其他DeFi项目,包括去中心化交易所也将逐步上线。这些项目并不将重点放在吸引圈内人上,而是专注搭建服务于NFT、游戏和开放世界的金融架构。
由DeFi进入web3也许并不适合普通人,但Flow生态以NFT为起点,逐步转到DeFi,可以让普通人享受到链上金融系统的好处。一步一步来。
DAO也即将上线,这项工作由Dapper Collectives业务部门负责,以Brud DAO为起点。2021年10月,Dapper收购了虚拟网红Lil Miquela背后的运营公司Brud。这项收购不仅为Flow带来了第一个DAO,还让Dapper收获了一位web3原生的企业家,而且这位企业家是最成功的以太坊项目之一的缔造者。
收购Brud并对其去中心化
Dapper入局DAO的起因是Brud创始人渐进式中心化的努力频频遭受挫折,这一点都不令人惊讶,因为渐进式去中心化和复杂社区贯穿了Dapper的发展历程。
2016年,Trevor McFedries创立Brud,旨在创造基于“社区自有媒体和共建世界”的数字化故事叙述新模式。这恰好是Flow所期望的场景。Brud的旗舰虚拟偶像Lil Miquela在社交媒体上坐拥一千多万粉丝,与粉丝的互动有助于丰满该人物的形象。
Trevor跟我聊天时说道,Dapper之所以会收购Brud,是因为他试图把Brud改造成一个DAO,但董事会不同意。几年来,他一直在向董事会提出公司应转向社区,但他们对加密货币持怀疑态度,而且没什么兴趣。其中一名董事会成员告诉他,他们上一次投资的代币被SEC(美国证券交易委员会)宣布作废,所以不希望重蹈覆辙。
但Brud的宗旨是以社区为依托来构建人物、故事和世界,而且Trevor认为社区所有制是唯一适合公司业务的模式,所以他从未放弃自己的想法。意识到劝说无用后,Trevor决定让事实说话。“推出FWB的目的之一是让董事会认识到DAO的巨大价值。”
FWB即Friends With Benefits,这是Trevor于2020年9月推出的聚焦文化领域的DAO。结果证明他是对的。一年后,也就是2021年9月,FWB收获了a16z的1000万美元投资。在Dapper团队普及NFT的时候,Trevor和FWB普及了非DeFi DAO。
FWB的成功以及日渐汹涌的DAO热潮,最终让董事会确信去中心化是正确的选择。但董事会中有不少人限于基金文件限制,无法持有代币,于是他们让Trevor去找加密货币投资者,买下他们持有的公司股权。准备好相关文件后,Trevor开始联系投资者,其中也包括Roham。Dapper和Roham均活跃于web3投资领域,但在Trevor和Dapper开始接触后,他改变了主意:
没有人比你更擅长打造面向下一代的体验,我们双方都相信未来是多链的。何不选择我们呢?你为Brud社区创建工具,但在Flow上,你可以为所有人创建工具。
这项交易并没有马上完成,因为Trevor需要确信Brud和Dapper在文化上是契合的。经过双方团队的多轮接触,Trevor发现两家公司彼此非常合适。“我们是富有艺术气息的emo族,他们是一群超级友好聪明的加拿大人。”
2021年10月,Dapper Labs正式收购Brud,并宣布成立Dapper Collectives,由Trevor担任该部门CEO。Dapper Collectives“致力于为Flow上实现社交媒体的去中心化和线上共同利益社区的民主化铺平道路,确保创造者社区捕获价值”。
USV的Fred Wilson在他的博文中介绍了Dapper Collectives即将开展的初步工作:
- 以Lil Miquela和她的一千万粉丝作为起点,为 Dapper Labs的产品赋予两大特性——社区所有和共同建设;
- 创建并发布开源工具,让其他主流社区可以入局Flow区块链上去中心化的所有权和去中心化治理;
- 助力最富有远见的web2公司实现运营去中心化,开展CEO以及董事会层面的互动,提供代币经济和技术实施方面的协助。
Roham表示,在依托“主流采用”实现“让每个口袋里都有一个加密货币钱包”这一目标的过程中,DAO是“继NFT之后最有意思的领域”。
对Trevor而言,这也是重新思考DAO和线上社区的一次良机:
- 应创建怎样的投票机制用于决策?
- 如何让每个人都变成创造者?
- 面向多重签名钱包的更友好的前端是怎样的?
- 如何让多个群体利用时间和起源信息一同在链上叙述故事?
- 驱动元宇宙的应该是特性,而非共性,难道不是吗?
关于最后一个问题,Trevor解释说:“人们搬到纽约不是因为建筑,虽然纽约的建筑的确很美。吸引他们的是纽约的人:他们在这里坠入爱河,工作挣钱,享受生活。”
尽管“crypto”和“NFT”是Dapper团队发明的术语,但Top Shot并未采用。和Top Shot一样,Dapper Collectives同样有机会创建一套关于线上社区(为社区成员所共有)的新术语。比如,他们并没有采用Dapper DAO这一称呼。
Trevor坦言:“‘治理’这个词会让我丧失参与热情。如果你是个13岁的孩子,你会想参与‘治理’吗?我不知道……”
与创建一个新的区块链或一种新的编程语言一样,重新思考早期采用者对DAO的理解会导致采用速度和入市速度变慢,但换来的却是更好的长期解决方案。
“缓步前行,稳中求胜。”
当我问到Brud什么时候去中心化时,Trevor这样回答道,依照惯例,Brud在去中心化后会成为Dapper Collectives的第一个DAO,然后向合作伙伴和第三方团体开放。这句话也反映了Flow团队的处事风格。
Flow团队采用这种处事风格的原因在于,现如今每个人都在说“我们起步早”,但Flow团队认为自己是起步最早的。
年轻用户和真正的网络效应
要理解Flow为何选择现在的策略,我们可以看看Dete关于网络效应的言论:
iPhone问世前,每个人都认为Palm或Blackberry具备网络效应。你只有在做大规模后,才能获得真正的网络效应。
他指出,尽管所有人都痴迷于以太坊的网络效应——花在web3领域的钱大都花在了以太坊上,但“金钱没有忠诚可言。流动性唾手可得。用户和开发者具有黏性。”
Flow团队的目标是成为第一个拥有十亿用户的区块链。这个数量足以在某个用户群体——主流消费者中形成网络效应。为了实现这一目标,需要注重差异化,明确重点。
Dete认为,Flow不会成为下一个巨型DEX(去中心化交易所)链。同样地,他认为以太坊的用户量不该达到十亿,因为这不符合以太坊创建的初衷。正如前文所提到的,关于分片对构建真正的网络世界所需的合作和可组合性的影响,Flow团队有自己的关切。
为了获得十亿用户,Flow采取了两个策略,分别针对现在和未来。
现在,Flow正与流行IP所有者(以及关注主流平台的开发者)合作,包括NBA、NFL、La Liga,吸引更多人进入Flow的生态系统和web3领域。Dete说:“这么做并不是为了窃取市场份额,而是为了打造十亿人都想用的产品。”用户达到十亿后,能否留住并逐步优化他们使用web3工具的体验,这取决于Flow。
在我看来,多线布局未来是Flow最大的差异化优势和秘密武器。
首先,Flow创建了自己的区块链和编程语言,旨在吸引初入web3领域、仍在评估各生态系统优劣的web2开发者。Flow团队认为,让web3开发者放弃他们已经在使用的编程语言和生态系统存在难度,但“web2难民”最有可能在Flow上安顿下来,因为不管怎样,他们都要学习新的编程语言,而为几亿或几十亿人打造体验正是他们的强项。
其次,也是最重要的一点,Flow是唯一聚焦年轻用户的区块链。
我最喜欢的策略之一是利用年轻用户的复合力,这么做的企业并不多见。
这一策略着眼于为目标市场中最年轻的群体尽可能提供最好的体验,随着他们年龄的增长,了解并留住他们,同时继续专注于服务新一批最年轻的群体。问题在于,短期来看,他们不是消费水平最高的群体,也不是最能带来利润的群体,但如果你能长久地留住他们,未来就会属于你。
这是Stripe的强项(其创始人Patrick Collison提出了有助于形成竞争优势的“时间视野”理念),该公司关注初创企业而非大型企业,并与初创企业共同成长。这也是Snap的强项。多年来,一直有评论认为,Snap应该为年纪更大、钱包更鼓的群体简化产品,但Snap始终坚持为年轻用户打造最优质的体验,成功在这一细分市场取得了支配地位。
这正是Dapper希望Flow实现的目标。加密货币目前集中在以太坊,以及与以太坊虚拟机(EVM)兼容的链上,但下一个十亿用户量级的应用鹿死谁手,犹未可知。
和Trevor聊过后这一想法让我印象深刻。他为青少年受众打造的Miquela引流1000万粉丝,足见他对这一群体的了解和用心。无论是建立更通俗易懂的新词汇还是打造Flow工具,都体现出了他的这一态度:
我们在做的就像更安全乐高积木。以太坊没那么好搞,一不小心就搞砸,一搞砸就得面对实打实的财务后果。想要解锁未来的10亿人群体,就得让13岁大的孩子钻研破解和电商。不能因为他们害怕或没钱,就不让他们玩。
如今和DAO打交道的都是年轻的千禧世代和Z世代。更小的Z世代还在观望中,他们玩不动以太坊,区区20美元的零花钱连油费都够呛,所以感觉这就像一片空白之地。
他想要拓宽人们对科技创业者的界定:既有传统的22岁斯坦福计算机科学(CS)专业毕业生,也有创造家和热血粉丝。
我们想给15岁炒鞋的小家伙们提供工具,让他们敢于说:“要不改成这样试试?’想给油管up主提供工具来自己建模。说白了,我们就是想提供工具和设计空间,好让人们去放心大胆搞事情。
我已经老了,虽然不想承认但事实就是事实:下一波大规模消费爆款不可能出自我们这一代,也不可能为我们这代人打造。Flow连同其生态所聚焦的是下一代。
当Trevor和Dapper Collectives团队埋头为年轻用户构建工具时,第三方创业者也在创建产品、体验和世界并在web3上加以整合。出现频率最高的两个基于 Flow 构建的第三方 dapp 针对的都是非常年轻的用户:Genies 和 Cryptoys。
They give a good flavor for the kinds of projects enabled by Flow. Let’s look at each quickly.
这两个例子对Flow所支持的项目类型给出了很好的诠释,下面为大家分别简要介绍一下:
Genies
我朋友的死对头说Flow是“区块链的平庸之辈”,随后又发消息说:“问了下我认识的NFT人士,他们说近来好几个月都没怎么听到过Flow的消息,但有个叫Genies的项目就是在它上面搭建的,Genies看着不错。”
Akash Nigam 和 Evan Rosenbaum 于 2016 年创建非加密虚拟化身公司Genies,其使命是“做人类的数字身份”。
创立之初的五年里,Genies聚焦的是让用户创建自定义的虚拟化身,并通过各式各样的服装和配饰进行装扮以表达个性,包括与Gucci合作推出的服饰系列。用户可以在Instagram、WhatsApp、iMessage和Giphy等应用中使用自己的虚拟化身。Genies还与Justin Bieber、Cardi B和Dapper Labs投资人Shawn Mendes等名人合作制作虚拟化身。
去年五月,随着NFT热度的攀升,Genies宣布在Flow上创建NFT市场,并刚从Bond公司传奇人物Mary Meeker那里募集到6500万美元的资金。
我问Akash是如何想到用Flow的,他说这要从Instagram上Roham的那句话说起:
NFT的底层逻辑是数字稀缺性,虽然我之前一直都在讨论这个话题,但却对NFT一无所知。几年前在Instagram故事(Instagram Story)上我聊过一次数字稀缺性,Roham看到后就找到我说:“你讲的是NFT。”我当时还问:“那是啥?”
和Roham聊过之后,Akash意识到NFT正是自己一直苦寻的东西。“认证数字资产曾是我的一个憧憬,原以为要等到2025年才能实现,没想到2021年就有了。”他四处寻找最好的搭建平台,出于以下几个原因而选择了Flow,:
- Flow聚焦的是年轻人而非已有的web3社区
- 来自web2所以最容易作为搭建基础
- 允许用户创作NFT并随时间推移不断发展自己的虚拟化身,无需复杂的销毁机制
也许最重要的是这两家公司有着相似的使命。Akash说:
今天drop一个1亿美元的NFT完全不成问题,但这对于推动世界发展没有任何意义。真正有意义的是让孩子们掌握这些知识和运作原理,给他们提供工具并逐步打造属于他们的去中心化的虚拟化身生态。所以我们的定价都是3、4、5、7、10美元,不会上千。
Genies用户一般也有别于web3用户。Akash告诉我Genies用户中14-16岁的女孩儿占了大头。“她们可以从NFT中获得很多东西,但你得讲她们听得懂的语言,这样才能让她们成为创造者。”
Genies也从最初的中心化开始慢慢走向去中心化。1月,公司宣布进一步延伸其使命:“让人们自主创建属于自己的数字身份生态。”从所有权开始——“立即生效:每位创作者(包括艺术家和用户)现在起都拥有他们Genie的所有权”,在未来还将延展到包括创造虚拟世界和数字体验的工具和材料上,一切所有权以及商业化的全部权利均归属于创作者。
Genies实现愿景所需要的Flow都有:可扩展性、可访问性、可组合性,以及去中心化——以确保其创造者不会被任意地去平台化。若想开创一个世界,就要确信脚下的基石不会消失。
Genies NFT计划于今夏在Flow上线。
Cryptoys
Cryptoys是为更年轻的观众而打造的。
这家公司最初的想法是做一家数字优先的玩具公司,但后来它拥有了原创IP、游戏、玩具等等,看上去更像是NFT原生的任天堂。
10月,a16z领投了对Cryptoy母公司OnChain Studios的种子轮,总投资金额为750万美元。Dapper Labs参投。
Cryptoys的联合创始人兼首席执行官Will Weinraub告诉我,他们最初开始关注Flow是因为他们认为NFT的牛市得益于Top Shot和Dapper Labs。”尽管Top Shot没有提到NFT,但是它们降低了进入门槛,此后用户只需要顺藤摸瓜地自行探索就好。”
正如NBA Top Shot为球迷所做的那样,Cryptoys也希望为孩子和游戏玩家们提供类似的体验。”我们希望父母和祖父母能够购买Cryptoys作为圣诞礼物,从这个角度看,Flow是最契合的。”
更具体地说,Cryptoys选择建立在Flow之上,有几个原因。
首先,对环境的影响是关键。Cryptoys希望与大品牌合作,而Flow对环境的影响微乎其微,对这些品牌很有吸引力。游戏玩家讨厌NFT是出了名的,因为他们担心(往往由于信息不足)NFT对环境的影响。
其次,Cryptoys的联合创始人兼首席技术官Emilio Cueto解释说,可组合性对Cryptoys来说是必要的。每个Cryptoy都有一堆属性层,代表该Cryptoy拥有的东西。”如果你给熊猫戴上一顶帽子,”他强调,”熊猫就拥有了这顶帽子。如果你卖掉熊猫,可以在同一笔交易中将帽子一道出售。” 这不仅仅适用于衣服。每个Cryptoy都会有自带的技能,这些技能可以随着时间的推移而改变、进化或习得。
Flow上的可组合性设计使得可组合性这一点在Flow上比在其他链上更容易实现。由于Cadence是面向资源的编程语言,一种资源可以拥有另一种资源,因此在代码中将不同资产进行组合就非常容易。在以太坊上,要实现这一点,需要先销毁原来的熊猫和帽子,然后再生成一个带帽子的熊猫,而非简单把帽子戴在熊猫头上。
我直截了当地问Will和Emilio,是否会担心把公司的前景押注在以太坊和Solana以外的链上,但他们似乎并不担心。他们说,Flow爆发只是一个时间问题。
Flow正在崛起,它已经有大量的用户。大多数人还看不到这一点的原因在于,Flow上的项目有更多的互动性,自然需要更长的时间开发。
再次老调重弹:前期复杂度越高,随着时间的推移,体验就越好,塑造的世界也越丰富。
Cryptoys希望可以让最年轻的用户无意识自然而然地进入web3。事实上,大多数Cryptoys用户可能永远不会称其为web3(直到他们中的一些人开始写文章,将web4和web3进行比较);他们只是期待,并建立具有所有权、可组合性和趣味性的数字项目。
整体来说,这就是Flow团队希望实现的:建立一个更持久的平台,为大规模的消费者提供更好、更丰富的体验。他们事先添加复杂度,然后交给时间。这样的方法显然存在风险。
风险和取舍
我希望把这一点表述清楚——无论是在这篇文章中还是在Not Boring的历史上——我认为没有完美的区块链,没有一个区块链可以统治其他的区块链。正如我多次说过的那样,我是一个极繁主义的极简主义者。
我希望大家也清楚地了解到我眼中Flow目前最大的风险是什么。我们在这篇文章中一直在讨论取舍的问题。
- 复杂度意味着实现最大程度去中心化需要更长的时间
- 面向主流消费者或加密原生用户开发,所需要的东西是不同的
在与Flow团队和生态中的参与者相处了几个小时后,我相信他们在做出取舍的时候,对一切是有清醒认识的,而且对现状也是满意的。尽管如此,这样的取舍依然存在风险。
首先,在一个由势头和叙事主导的行业中,Flow一直很安静。我采访的许多人指出,去年年初,Solana和Flow似乎是在激烈竞争第二公链的位置,但现在Solana已经拉开了距离。
我认为没有一个Flow上的开发者会视Solana为竞争对手——二者面向的受众不同,做的事情也千差万别——但毫无疑问,Solana吸引了社区更多的关注,也吸引了更多的第三方开发者。对Flow来说,一个很大的风险在于,他们无法向人们清楚地说明为什么要另辟蹊径。他们想改变 “加密圈”的含义,但这意味着要在已经艰巨的挑战上,再添加一层复杂性和教育任务。
此外,不管是否正确,人们对Flow的看到就是,它比其他区块链更中心化、需要许可。我们已经详细讨论了Flow为什么要做出这些取舍,但为了赢得更多原生的加密行业开发者,团队需要改变这种标签。这只需要乘势而上,并遵守对开发者的时间表。用耐克的话说:胜利能够摆平一切。
其次,Flow需要解决漏斗问题。在通过某个项目吸引用户进入后,它需要有更多的方法让人们持续参与整个生态,从而创造真正的网络效应。毫无疑问,这意味着需要持续发展Flow生态,但同时也意味着需要打通生态内的不同dApp,并将它们凝聚起来。这项工作往往是由代币完成的。
就Flow而言,为了简化新用户上手流程,它选择以美元定价,并允许用户使用信用卡支付。但是我认为它需要找到一个方法来增加FLOW代币在生态中的使用。FLOW代币的价值来源于开发者的使用和质押,但是它也可以用于连接这个生态日益丰富的dApp。以FLOW定价意味着消费者不太可能像当前这样,出售加密资产,拿着手里的美元离开。
在这方面似乎有好消息:
最后,Flow在生态建设方面也需要迎头赶上。我由衷地相信Flow的架构及其采用的渐进式去中心化(允许开发者构建复杂的交互式用户体验)战略存在巨大优势,但是起步时的更中心化且需要许可也是有代价的。
在其它的区块链上,任何人都可以进入开发并部署至主网,不管最终结果是好是坏。“好的”方面在于,在不需要中心化团队大量工作的情况下,每月18,146名活跃的开发者可以进入、开发或升级应用。等Flow今年夏天彻底实现无需许可后或许也可以见到这一盛况,但是它需要先达成这一里程碑,同时再度唤起开发者的兴趣。因为尽管时间是Flow的一大优势,它无疑也是在和时间赛跑。
无论什么问题,只要投入足够多的资金和足够多的聪明人,长期来看,问题都会得到解决。其它的区块链得以利用这一点在应用层和二层改进。Flow则赌这些问题最好在区块链层解决,而非让开发者去寻找变通的方法。但是只要有足够的时间,开发者是会找到聪明的变通方法的。以太坊和Solana生态每一天都可以处理更多的场景,而且处理得更好。
Flow需要赢得下一波来自Web2的开发者,这需要改变叙事方式以反映现实,并造势。
尽管如此,在我和Flow的产品负责人Layne交流时,她不同意我对生态的定义,她认为,“一个有活力的区块链生态应该允许人们和朋友一道度过美好时光,并体验他们在别的地方体验不到的事物。有开发者开发只是其中很小的一部分。”
哪怕是最酷的游乐场,没有游客也就会变得不好玩。无论产品设计有多么精妙,没有用户也没有用武之地。Flow相信一个消费者友好型的区块链生态是由其中的独特体验决定的,理想情况下,这些体验应当是叠加的。
独特的体验也推动了 Flow 的代币经济学。
Flow的代币经济学
说了这么多,我们还没有对FLOW代币的价值进行过多讨论,因为直到目前,代币都还不是整个叙事中一个重要的部分。FLOW代币的价格从春季Top Shot高点以来已经下跌了85%。
截止,22年2月5日,FLOW在CMC上的价格走势
但是Flow团队似乎并不真正担心这一点。Layne解释到,人们真正需要的货币必须要有不可或缺的使用场景。和许多其它事物一样,FLOW代币的价值将取决于供给和需求。
我们先从供给方面开始分析。
Flow是一条权益证明(PoS)的区块链,换言之所有的节点都要质押FLOW代币以参与网络,并获得FLOW代币奖励(如果作恶,它们质押的FLOW就会被没收)。由于Flow链的多节点架构,四类节点的相对收益会动态变化,以保证节点数量的平衡。根据《Flow代币经济学白皮书》,每类节点的目标比例如下:
FLOW的代币经济学
根据Flowscan的数据,目前全网391个节点共质押了7.22亿个FLOW代币,而低硬件要求的共识节点数量略高于目标值,达到207个,占总节点的52.9%。
Flowscan
尽管目前只有 207 个共识节点,Flow系统的架构保证了其未来可以支持数万个共识节点,在这一关键的层面,Flow可以实现极大程度的去中心化。
验证节点负责维护网络运行和安全,并获得通胀增发的FLOW代币奖励。FLOW初始发行量为 12.5 亿,在前四年间,总供应量预计增加 1.62 亿枚,也即 通胀率13%,这些都将用于激励质押的验证节点。
归根结底,Flow的代币经济学在供给方面非常简单明了。它是一条低通胀的PoS链。
需求方面则显得更为有趣。 对 FLOW 代币的需求在许多方面是和基于Flow创造用户所需的产品直接挂钩。
首先是交易费。 Flow 向用户或他们使用的dApp收取两项费用:
- 交易费用包括将交易提交给区块并打包的费用
- 如果有比更新余额更复杂的计算,则还需支付计算费用
虽然通胀会增加代币供给量,但交易费会有效地减少供给。网络收取的费用作为每个周期的奖励支出的一部分。收取的费用多,则意味着需要新铸造的FLOW就会减少(即降低了FLOW的通胀率)。
除此之外,创建和存储资产也需要账户内有FLOW余额,从而形成对FLOW的需求。帐户需要拥有“最低帐户余额”来为存储付费。当前的存储费用极低,仅为0.04 FLOW(约 0.2272 美元)/400KB,由 Flow金库承担。 随着用户拥有和存储更多资产,存储费用也会上升。有一点非常重要,开发者是可以为用户支付这笔费用的,而且他们也经常这么做。比如我在前文展示的 Matrix World。
从技术层面上而言,这就是当前的FLOW代币经济学机制:更多优质的产品 – → 更多的使用和存储 → 更高费用和更高余额 → 对低(无)通胀 FLOW 代币更多需求
好消息是,Dapper Wallet即将开始全面支持FLOW代币。
用户将能够持有、赚取和消费FLOW。除了美元,人们还可以通过 FLOW 代币购买NBA Top Shot 高光时刻NFT。 至少,使用FLOW可以节省~5%的信用卡手续费。不难想象, Flow 会为使用 FLOW代币支付的用户提供特殊的奖励和补贴,从而激励他们使用。
随着 NFL 和 La Liga等顶级 IP 与Flow建立合作伙伴关系,Flow将更多人带到生态上并激励他们用 FLOW代币消费,这将为有限的FLOW 供给创造更多需求。
随着越来越多的加密原生游戏和虚拟世界,如Cyptoys 、Genies,为 Flow 带来全新的、更年轻的观众(以及他们父母的钱),这将为有限的FLOW 供给创造更多需求。
随着越来越多的人用 FLOW 代币去赚取、持有、质押和交易,它将为人们留在 Flow 生态中创造更多的动力,帮助Flow吸引更多的开发者和新的用户等。
至此,最复杂的部分就介绍完了。 接下来,我们来聊一聊Flow都达成了哪些里程碑。
Flow的里程碑
长久以来,Flow 下了一系列不明显的注。
- 它开发了一个区块链,旨在长期可持续地支持复杂、不断发展的世界。
- 它设计了一种全新的多节点架构,并从零开始开发自己的编程语言。
- 它专注于主流消费者和儿童,而不是加密用户。
- 它重新定义了去中心化的概念,包括可访问性,而不仅仅是初始节点分布。
从结果看来,当其他公链生态系统在过去一年蓬勃发展时,Flow也经历了其应用产品 NBA Top Shot短暂的爆火。 但是这种差异化意外结果却是减少了与市场的相关性。
因为在过去的几个月里,随着其他加密货币市场持续走低,Flow上的交易活跃度反而开始回升。
2月是有史以来交易量最好的月份。随着新项目(如NFL All Day,FanCraze、UFC Strike等)的上线,其交易量超过 2021 年春季交易量峰值近 50%,其中有两个日期的交易量都超过 100 万:
Flowscan
上周,Flow生态上的 NFT 市场 Gaia 汇报了 620 万美元的交易量,与 Dappradar 追踪的其它NFT市场相比,排名第四。
Flow 在各类独角兽企业中也越来越受欢迎,Animoca 和 PlayCo 都相继在 Flow 上构建游戏,web3 原生的十角兽(估值超100亿美金的创业项目)公司 Alchemy 和 Circle 也在开发对 Flow 的支持。 拥有官方授权的,强大背景支持的 Fancraze 板球 NFT,吸引了数亿风靡印度的 ICC 联赛的狂热球迷。
Flow正在继续吸引更多主流巨头品牌。 21年12 月,YouTube也将基于Flow的NFTs 空投给了平台上顶级创作者们……
……并且在超级碗上,Ticketmaster 通过 Flow 向所有参会者空投了纪念门票:
TicketMaster 的NFL超级碗门票 NFT
相对来说,Youtube和超级碗这两都是小范围的试水,但他们代表了通过实际使用进入未来巨大市场的机会。 想象一下,如果 TicketMaster 要通过 Flow 以 NFT 形式发行门票,或者如果 YouTube 要与 Flow 合作,让创作者铸造流行视频并将其出售给粉丝,这一举措将充分发挥创作者的经济价值,并巧妙地让更多人加入 web3。
所有这些由合作伙伴驱动的活动开始吸引数十个社区建设的项目,如 Matrix World、KLKTN、Flovatar、Chainmonsters、Emerald City、Mantle Finance、Zeedz、Legaci、The Football Club 和 Ballerz等。 这些项目都是独立成长与发展,并没有 Flow 团队的过多参与(尽管 Zeedz 是由前 Dapper Labs 团队成员创立的,他离开底层公链选择去构建生态系统,这也是在 Flow 上构建内部帝国的一个很好的信号)。由此可见,Flow的生态网络效应开始显现。
Matrix World 正在建立基于以太坊和Flow公链上的跨链
现在的Flow 正处于一个转折点,也许在今年夏天一切就会顺其自然的发生:
- Dapper Collectives 将发布其第一个 DAO 工具并开始支持 Flow 上的生态与社区。
- Genies 将在 Flow 上上线,他们构建的所有东西都将归社区所有。也许某一天,其公司也将在Flow上去中心化
- Dapper Wallet 将开放所有第三方开发人员进行集成。
- Dapper Wallet 和所有 Dapper 项目以及可能由第三方开发人员开发的许多项目都将支持 FLOW。
- Flow 将实现无需许可的部署,释放一波无限制的创造力。
一旦最后两个愿景完成,Flow 全面迈向去中心化的目标将有着质的飞跃。
然而,从长远来看,为了让 Flow 满足其架构师自己对去中心化的定义,最重要的事情将是确保数亿或数十亿人——无论任何人——都能够在Flow上进行构建、持有、互动、以及持久的发展。
如果成功了,世界会是什么样子的?
难以想象的是,当数以百万计的用户和创作者基于特定的应用去编程货币、组合数字资产和创建开放世界和社区。但这就是创新和可组合性的狂野之美。
但是,正如同Flow团队所期许的世界中,在这个世界里,人们拥有自己的数字资产就像拥有自己的实体资产一样顺利且被认为是理所应当的。在这个世界里,人们塑造了他们使用的平台,并受益于集体性的成功中。在这个世界里,人们不仅有能力创造内容或产品,还可以创造围绕他们的经济体。
如果说,需要几年的集中努力才能够为数十亿用户建立一个更丰富的去中心化未来,那么这就是 Flow 团队愿意为之做出的权衡。我们可以看到,达成这样一个去中心化的未来还有很长的路要走。但如果有人能做到,我坚信Flow团队必是其中之一,未来他们将会持续性地证明,是如何将这个世界的人带入Web3的未来。
也许加密世界中最大的套利是摈除杂念,坚持自我。
http://xzh.i3geek.com
